2019-05-23
汽车人才研究会
2612
编者按: 由汽车人才研究会和中国汽车工程学会联合出品的《中国汽车产业中长期人才发展研究》已于2018年10月出版。 该项研究对中国汽车产业人才现状进行了客观分析,对今后5-10年汽车产业发展总体趋势、人才需求进行了科学预测,提出了“中国汽车产业人才发展主要任务”,“七大重点人才工程”、“中国汽车精神”、“汽车产业人才紧缺目录(2018)”等重要成果,系统提出了推进汽车人才强国工程的必要措施。 《中国汽车产业中长期人才发展研究》一经发布,在社会上引起广泛反响,被媒体人誉为“汽车人必读书目”,书中有哪些精彩观点呢?汽车人才研究会理事长朱明荣认为至少有5点值得关注。为贯彻名誉理事长付于武关于解读好、宣传好报告的指示,本平台将根据朱明荣的思考,分5期陆续推送《中国汽车产业中长期人才发展研究》系列解读,敬请关注,欢迎留言探讨。本期主题:汽车产业紧缺人才目录和汽车人才强国工程。
汽车产业紧缺人才目录
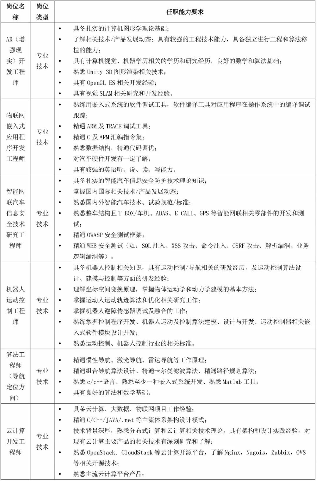
目录涉及汽车产业的三大领域,分别是整车与零部件领域、智能网联与新能源汽车领域和汽车后市场领域。目录的基本内容包括:行业/领域、岗位名称、岗位类型、任职能力、需求程度五部分,这些岗位的出处和来源主要是汽车产业中长期发展规划、上海人才开发目录、欧盟汽车技能委员会等。


该领域紧缺人才岗位15个,因篇幅有限未列全,完整信息请参看书籍。


该领域紧缺人才岗位10个,因篇幅有限未列全,完整信息请参看书籍。


该领域紧缺人才岗位12个,因篇幅有限未列全,完整信息请参看书籍。

该领域紧缺人才岗位10个,因篇幅有限未列全,完整信息请参看书籍。
汽车人才强国工程
为应对中国汽车产业实现高质量所面临的各种挑战,推进实施“汽车产业人才强国工程”是必然的选择。这一工程的主要目标是:一要支撑我国汽车产业应对全球化竞争的冲击,二要支撑我国宏观经济发展战略的实施,三要支撑我国汽车产业的历史性变革。
海外高端人才引进工程
建立适应国际化的人才管理制度,在人才引进开发、评价发现、选拔任用、流动配置、激励保障等方面打出政策“组合拳”,设计具有中国特色的现代汽车产业人才治理模式,提高人才服务的质量和效率。
以企业需求为导向进行海外高端引才,包括:能引领汽车产业潮流的创新、创业、创意人才;掌握汽车产业全球资本、信息、技术、人才资源的人才;卓越领导人才,业界精英、科技大师等具有影响力的人才;海外留学生等具有发展潜力的人才。
建设一批海外高层次人才创新创业基地,吸引与积聚世界各国最高水平的科研人员开展世界顶级的科研活动。鼓励大型企业建立海外研究机构,吸引顶尖人才,研究最新科技发展趋势,实现研究成果向生产的迅速转化。
完善海外高端人才引进方式,对国家急需紧缺的特殊人才,开辟专门渠道,实行特殊政策,实现精准引进。支持地方、部门和用人单位设立引才项目,加强动态管理。鼓励社会力量参与人才引进。
企业家人才扶持工程
激发企业家能动性,健全国有企业内部治理和监管机制,加快建立与市场经济相适应的经营决策、选人用人、业绩考核、收入分配等激励机制和约束机制。
完善人才服务体系,积极培育良好的人才创业环境,加强人才社会化服务体系的建设,为人才实现自我价值提供支撑。
对接全球汽车企业现代化经营管理水平,打造全球汽车产业企业家交流平台,促进国内外企业家的交流与合作,学习和吸收国际先进的企业管理经验。
新业态重点领域紧缺人才集聚工程
围绕汽车产业发展的战略需求,优化汽车人才培养学科设置,发挥汽车新技术发展对其他学科发展的引领和带动作用,并通过强化校企合作带动高质量人才培养。
统筹国家科技计划(专项、基金等)、企业投入和社会资本在智能网联、新能源、节能等领域的研发投入,以项目激发人才的创造力,使更多优秀人才向汽车产业集聚。
梳理目前急需要的各类汽车产业人才,加强对重点领域紧缺人才的引进,为中国汽车工业的可持续发展提供人才储备。
创新人才支持工程
建立健全部门协调联动、覆盖关联产业链的人才协同创新机制,建立跨产业、跨学科的人力资源数据平台和协同平台。
推行企业首席专家和首席工程师制度,在薪酬之外提供业务平台、配备团队、提供生活待遇,依法赋予创新领军人才更大人财物支配权、技术路线决定权,实行以增加知识价值为导向的激励机制。
建立多层次的人才奖励和表彰制度,完善以能力和贡献为导向的人才评价制度,释放人才创新内生动力,提升科技人才的国际竞争力。
加强创新成果知识产权保护,建立创新人才维权援助机制,完善知识产权风险防控机制,为人才创新创业提供支持。
大国工匠开发和技能人才培养工程
建立技能大师工作室和创新示范基地,突破中国汽车产业发展的建设瓶颈,培育工匠文化,弘扬工匠精神。
探索多元化人才培养。支持学校与企业的深度合作,实现培养与产业需求精准结合。鼓励企业自己创办大学、职业学校,将企业文化导入、培训教材开发和管理、学生的实习和实践融为一体,提升员工队伍的素质、稳定性和对企业的认同感。
跨界人才集成工程
大力培养智能制造人才,重点方向是智能制造与原材料供应链、整车制造生产链、汽车销售服务链相结合的跨界人才。
大力培养汽车后市场及服务业跨界人才,重点方向是云技术、大数据应用人才和汽车信息、通信、电子和互联网行业的人才。
大力培养汽车环保节能人才,强化各类人才的职业健康与安全、节能、环保意识,实现汽车全生命周期的环保节能。
国际化人才开发工程
结合教育改革,推进工程教育认证,推进汽车人才教育培训的国际化,加大汽车人才国际培训活动的参与度,培养一批具有国际化视野的人才。
举荐一批行业领军人才到国际组织任职,支持更多优秀中国工程师参与国际高水平技术交流活动和国际标准编制工作,在国际舞台上争取更大话语权,提升中国工程师的国际影响力。
大力推进中国工程师工程能力国际互认工作,建立与国际接轨、符合汽车工程师职业特点和成长规律的汽车工程师能力标准,构建具有国际化特征的评价体系,积极推动相关标准和体系的国际认可,为中国汽车工程师的跨国家、跨地区流动提供保障。
通过国际合作,建设全球性的人才数据库,服务于企业人才需求发布、招募和人力资源管理,帮助中国企业聚集人才资源,提高人才交易的成功率,降低国际化发展的成本,推动全球人力资源“柔性流动”的发展,提高人力资源流动类型的多样化和灵活性。
注:本文整理自《中国汽车产业中长期人才发展研究》专题研究第七章及附录